平成15年3月31日
金融庁
株式会社関東銀行及び株式会社つくば銀行の金融機関等の組織再編成の促進に関する特別措置法に基づく経営基盤強化計画の認定について
1. 経営基盤強化計画の認定
株式会社関東銀行及び株式会社つくば銀行から提出された「経営基盤強化計画」について金融機関等の組織再編成の促進に関する特別措置法(以下「法」)に基づき審査した結果、認定要件に適合するものと認められるため、平成15年3月31日付で経営基盤強化計画の認定を行った。
2. 経営基盤強化計画の概要
(1) 認定した年月日 平成15年3月31日
(2) 認定を受けた金融機関等の名称
| ○ 認定を受けた金融機関 | 株式会社関東銀行、株式会社つくば銀行 | |
| ○ 合併後の金融機関の名称 | 株式会社関東つくば銀行 |
(3) 計画の実施期間 平成15年度から平成19年度の5年間
(4) 組織再編成の内容及びその実施時期
| 合併 | 法第2条第2項第1号ハ | |
| 実施時期 | 平成15年4月1日 |
(参考)

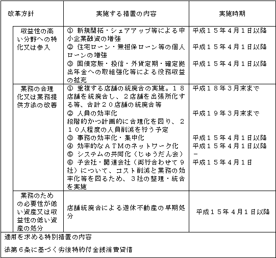
(5) 経営基盤強化による収益性の向上の程度

(6) 劣後特約付金銭消費貸借(劣後ローン)の内容
| 名称 | 期限付劣後特約付金銭消費貸借(期限付劣後ローン) | |
| 金額 | 60億円程度(予定) | |
| 契約締結日 | 平成15年7月(予定) | |
| 利息 | 当初5年 :円6MLibor+3.76%程度 6年目以降:円6MLibor+4.76%程度 ただし、計画の達成状況によるレート修正条項あり。 |
|
| 元金の弁済期限 平成25年 7月31日(予定) | ||
(備考)平成14年9月の両行の自己資本比率(単体)
関東銀行6.46%、つくば銀行4.78%
連絡・問い合わせ先
金融庁 Tel:03-3506-6000(代表)
監督局銀行第二課 堀本 西山(内線3391・3393)


