新 聞 発 表

                                   10年 8月31日                                    金 融 監 督 庁         事務ガイドラインの一部改正について  「特定目的会社による特定資産の流動化に関する法律(SPC法)」が9月1日に施行されること に伴い、特定目的会社による資産流動化に係る業務を行う者及び認可を受けて証券業を行う銀行等の 監督にあたり行政運営上必要な手続を定める等、金融監督庁監督部において事務ガイドラインの改正 を行い、本日、財務局に対し通知した。  改正の主な内容は次のとおり。 〇 事務ガイドライン「金融監督等にあたっての留意事項について」の一部改正(追加)  1.特定目的会社の登録等についての事務処理要領の追加    (登録申請、届出の受理等にあたっての事務処理の統一)  2.特定目的会社登録等に係る財務局からの定期報告の追加    (登録・監督処分状況、事業報告書による特定資産残高の集計報告) 〇 事務ガイドライン「証券会社、証券投資信託委託会社及び証券投資顧問業者等の監督にあたって  の留意事項について」の一部改正  ・ 法改正に伴い銀行等の証券業務において新たに取扱い可能となる有価証券を資産対応証券等と   して事務ガイドライン上明記する等の改正を行う。    
問い合わせ先
金融監督庁監督部 (SPC関係)  金融会社室 伊藤、山下(3319、3331)
(代)03‐3506‐6000  (証券業務関係)証券監督課 林、豊永 (3352、3354)

                                   金 監 第 390号
                                  平成10年8月31日


    各財務(支)局長  
    沖縄総合事務局長  



                   金融監督庁監督部長    乾 文男 


     「金融監督等にあたっての留意事項について」及び「証券会社、証券投資信託     
      委託会社及び証券投資顧問業者等の監督にあたっての留意事項について」
     (事務ガイドライン)の一部改正について


 今般、「特定目的会社による特定資産の流動化に関する法律」(平成10年法律第 105号)が施行さ
れることに伴い、平成10年6月8日付「金融監督等にあたっての留意事項について」及び「証券会社、
証券投資信託委託会社及び証券投資顧問業者等の監督にあたっての留意事項について」(事務ガイド
ライン)を下記のとおり改正することとしたので了知願いたい。














                      記


 I .「金融監督等にあたっての留意事項について」事務ガイドライン第三分冊:金融会社関係の一部改正


  1. ガイドライン目次中、「9  金融先物取引業関係」の次に「10  特定目的会社(SPC)関係
      」を加え、同項目の下に
      「10ー1 登録の申請、届出等関係
       10ー2 SPCの登録等に関する定期報告
       10ー3 その他            」
   を加える。

2. ガイドライン中、「10特定目的会社(SPC)関係」として、次の1項目を加える。

10  特定目的会社(SPC)関係                                                                              
10-1 登録の申請、届出等関係
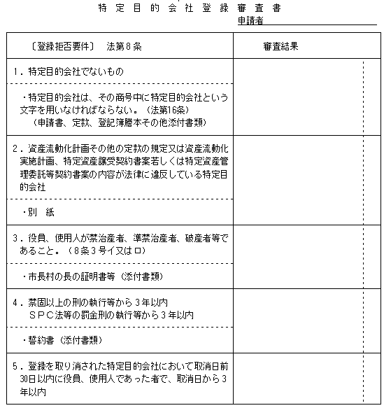
特定目的会社による特定資産の流動化に関する法律(以下「法」という。)第2章の規定に基づく、 特定目的会社の登録の申請並びに変更及び廃業等の届出の事務処理については、以下のとおり取り扱 うものとする。 10-1-1 登録申請書の受理及び審査  登録申請書の受理に当たっては、当該申請書の記載事項及び添付書類に不備がないかを確認したう えで、別紙様式1[特定目的会社 申請書類チェックリスト]に従い審査するものとする。  また、法第11条第1項の規定に基づく変更登録申請の受理に当たっても、同様に取り扱うものと する。 10-1-2 登録の申請の処理 (1) 特定目的会社による特定資産の流動化に関する法律施行規則(以下「規則」という。)第17   条第2項の規定による登録済通知書は、次により取り扱うものとする。   ○ 登録番号は、財務局長ごとに、決裁を終了した順に1号から一連番号とするものとする。   ○ 登録番号の(  )書きには、法第3条の規定に基づく登録及び第11条第1項の規定に基    づく変更登録の回数を記入するものとする。   ○ 登録がその効力を失った場合は、登録番号は欠番とし、補充は行わないものとする。この場    合において、登録事項を登録簿から抹消するとともに、資産流動化実施計画の縦覧も終了する    ものとする。 (2) 規則第19条の規定に基づく登録拒否通知書については、拒否の理由に該当する法第8条第1   項各号のうち該当する号の番号、又は登録申請書等のうちに重要な事項について、虚偽の記載が   ある箇所若しくは重要な事実の記載の欠けている箇所を、具体的に明らかにするものとする。 10-1-3 登録事項に係る変更届出書の処理  変更届出書の受理に当たっては、当該届出書に不備がないかを確認のうえ、次に掲げる事項につい て留意するものとする。 (1) 新たに役員又は重要な使用人になった者が法第8条第1項第3号イからホのいずれかに該当す   ることが明らかとなった場合には、届出者に対し、法第158条に規定する登録の取消し等の措   置を行うものとする。 (2) 規則第21条第1項に規定する「その他の書類」とは、従前の登録申請書及びその添付書類並   びに当該届出書の提出の直前に行った検査の報告書の写しとするものとする。    また、変更後の主たる営業所を管轄する財務局長は、同条第3項の規定に基づき届出者に対し   通知する登録変更済通知書に、新たな登録番号((  )書きは従前のとおりとする。)を付記   するものとする。 10-1-4 資産流動化計画の変更承認申請書の受理及び審査  法第9条第3項の規定に基づく資産流動化計画の変更に係る承認申請書の受理に当たっては、当該 申請書の記載事項に不備がないかを確認したうえで、資産流動化計画の変更の内容が法令に違反して いないかどうかについて、別紙様式1中、「定款、資産流動化計画及び資産流動化実施計画等の記載 内容についてのチェックリスト」の「資産流動化計画の記載内容」を参考として審査するものとする。 10-1-5 資産流動化計画の変更の届出の処理  資産流動化計画変更届出書の受理に当たっては、当該届出書に不備がないかを確認のうえ、次に掲 げる事項について留意するものとする。 (1) 規則第22条第1項の規定に係る変更の場合にあっては、上記10ー1ー4に準じて処理する   ものとする。 (2) 法第9条第6項の規定に基づき、当該届出書に資産流動化実施計画の変更に基づく変更後の資 産流動化実施計画の提出があった際は、新たな資産流動化実施計画が法令に違反していないかど うかについて、別紙様式1中、「定款、資産流動化計画及び資産流動化実施計画等の記載内容に ついてのチェックリスト」の「資産流動化実施計画の記載内容」を参考として処理するものとす る。 10-1-6 業務終了の届出の処理   法第10条第1項の規定に基づく資産流動化計画に係る業務終了の届出書を受理したときは、当  該届出書に係る登録簿に、同条第2項に掲げる事項を明瞭に付記するものとする。なお、当該届出  のあった日から3年間、法第11条第1項の規定による変更登録申請がなかった場合は、法第15  8条第2項により登録を取り消すことに留意するものとする。 10-1-7 登録証明書の発行  登録を受けた特定目的会社から公的機関に提出する必要がある等の理由により、その者の登録証  明の申請があったときは、別紙様式2により特定目的会社登録証明を行うものとする。 10-1-8 特定目的会社登録簿の縦覧  規則第15条の規定に基づく特定目的会社登録簿の縦覧については、次により取り扱うものとす  る。 (1) 申請者に別紙様式3による登録簿縦覧申請書の所定事項の記入を求めるものとする。    なお、他の財務局長が登録を行った会社に係る縦覧申請があった場合には、当該他の財務局   長が行った登録事項を照会のうえ、縦覧に応じるものとする。 (2) 登録簿の縦覧日及び縦覧時間は、次のとおりとするものとする。   ○ 縦覧日は、土曜日及び日曜日、国民の祝日に関する法律第3条に規定する休日、1月2日   及び同月3日並びに12月29日から同月31日までの日以外の日とする。   ○ 縦覧時間は、財務局長が指定する時間内とする。   ○ 登録簿の整理その他必要がある場合は、上記の縦覧日又は縦覧時間を変更することができ   るものとする。 (3) 登録簿は、財務局長が指定する縦覧場所の外に持ち出すことができないものとする。 (4) 次に該当する者の縦覧を停止又は拒否することができるものとする。   ○ 上記1)から3)又は係員の指示に従わない者   ○ 登録簿等を汚損若しくはき損し、又はそのおそれがあると認められる者   ○ 他人に迷惑を及ぼし、又はそのおそれがあると認められる者
10-2 SPCの登録等に関する定期報告等
10-2-1 登録関係                                                              10-2-1 登録関係 (1) 登録又は登録の拒否を行った場合には、その都度、登録済通知書(写)又は登録拒否通知書  (写)を監督部長あて送付するものとする。 (2) 廃業の届出書を受理した場合には、その都度、当該届出書(写)を監督部長あて送付するも   のとする。 (3) 半期間(4月から9月までの間及び10月から翌年3月までの間)ごとの登録状況を別紙様   式4により作成し、10月末又は4月末までに監督部長あて報告するものとする。 10-2-2 事業報告書  事業報告書を受理した場合には、添付書類として提出のある貸借対照表より別紙様式5による特 定資産残高等を集計のうえ、4月から9月の間に営業年度が終了する特定目的会社にあっては翌年 1月末までに、10月から翌年3月の間に営業年度が終了する特定目的会社にあっては7月末まで に、監督部長あて報告するものとする。 10-2-3 監督処分の通知 (1) 法第157条の規定による監督処分を行った場合は、当該是正命令(写)を監督部長あて送 付するものとする。 (2) 法第160条の規定による公告を行った場合は、当該公告に係る官報の写しを、監督部長あ   て送付するものとする。
10-3 その他
10-3-1 登録免許税軽減に係る証明書の発行                                                                                                     10-3-1 登録免許税軽減に係る証明書の発行  租税特別措置法第87条の7の規定に基づく登録免許税軽減のための同法施行規則第31条の9 に規定する証明書の発行については、次により取り扱うものとする。 (1) 特定目的会社からの証明申請書及び財務局長が発行する証明書は、別紙様式6によるものと   する。 (2) 申請者に、証明申請書の所定の事項の記入を求めるとともに、申請書に記載された取得日を   確認するため、売買契約書写し等の添付を求めるものとする。 (3) 証明申請書の提出があった場合には、申請書の記載事項につき、登録簿、資産流動化実施計   画及び添付書類により、   ○ 申請者が法の登録を受けた特定目的会社であること   ○ 別紙記載の不動産が特定資産に該当すること   ○ 取得日が添付書類により確認できる日付であること   を確認のうえ、証明書を発行するものとする。    なお、租税特別措置法第83条の7の規定の適用を受けることができる日は、当該不動産取   得から1年を経過した日(初日不算入)であることに留意するものとする。  (例:不動産の取得日が平成10年9月1日である場合 租税特別措置法第87条の7の規定の     適用を受けることができる期限 平成11年9月1日)                                              3. ガイドライン別添1参考様式集中、「10 特定目的会社(SPC)関係」として次の様式を 加える。
10 特定目的会社(SPC)関係

 別紙様式1
                           

  (1) 提出書類
   ○申請書( 正本  写(1通) )
    ○第1面 ○第2面 ○第3面 ○第4面 ○第5面 ○第6面 ○第7面
   ○添付書類(資産流動化実施計画写(1部) )
    ○定款            ○資産流動化実施計画    ○特定資産譲受契約書案
    ○特定資産管理委託等契約書案 ◎特定目的会社登記簿謄本  ◎役員等の住民票の抄本
    ◎役員等の許可拒否事由に該当しない旨の市町村長の証明書(略称、証明書)
    ○役員等の履歴書       ○誓約書
    ○特定社員の名簿及び親会社の株主又は社員の名簿
    (注)◎…申請日前3月以内のもの 

  (2) 第1面
   ○ 提出先  財務局長宛
   ○ 申請者 ○住所( 第2面4. 第4面 登記簿謄本 )
         ○商号( 第2面2. 登記簿謄本(商号等) 誓約書 )
         ○代表者氏名( 第2面3. 登記簿謄本(代表者) 誓約書 )
         ○押印( 有 無 ) 

  (3) 第2面
   ○ 2.商号( ふりがな )
   ○ 3.代表者の氏名( ふりがな )
   ○ 4.住所( チェック済 )
   ○ 5.役員( 第2面3. 登記簿謄本(役員) 住民票抄本 証明書 履歴書 )

  (4) 第3面( 住民票抄本 証明書 履歴書 )

  (5) 第4面( 登記簿謄本 )

  (6) 第6面( 割合:特定出資の総額 登記簿謄本 所有割合1/10の社員のみ )

  (7) 第7面( 第2面5.)




                                           別紙
   定款、資産流動化計画び資産流動化実施計画等の記載内容についてのチェックリスト
                                            
 I .定款(資産流動化計画を除く)

 II .資産流動化計画の記載内容

 III .資産流動化実施計画

 IV  業務関係

 V .その他 

別紙様式2

別紙様式3

別紙様式4

別紙様式5

別紙様式6




 II .「証券会社、証券投資信託委託会社及び証券投資顧問業者等の監督にあたっての留意事項について」
    (「事務ガイドライン」)の一部改正
 
   1.ガイドライン4-2-32)マル3を以下のように改める。(下線を付した部分が改正点)
   マル3 資産金融型有価証券の業務を行う銀行等の法第28条第2項各号に基づく業務は、次に掲げる有
    価証券に係る法第2条第8項第1号、第2号及び第4号から第6号までに係る業務に限るものと
    する。
    イ 法第2条第1項第3号の2、第4号、第5号の3及び第9号の有価証券のうち、令第17条の
        2第2項第1号に定める有価証券並びに令第17条の2第2項第2号及び第3項に基づく証券取
        引法施行令第17条の2第2項第2号及び第3項に規定する有価証券を定める命令(平成10年総
        理府令・大蔵省令第12号)第1条及び第2条に定める有価証券(「資産対応証券等」という。)
      ロ 法第2条第1項第10号に基づく証券取引法第2条に規定する定義に関する省令第2条に定め
     る有価証券(「Cards 等」という。)
    ハ 法第2条第2項第1号に基づく令第1条の3に定める有価証券(「貸付債権信託受益権等」
     という。)及び法第2条第2項第2号に掲げる有価証券のうち貸付債権信託受益権等の性質を
     有するもの
  (注)実際に承認を受けた業務についてのみが該当する。

    2.ガイドライン4-2-92)を以下のように改める。(下線を付した部分が改正点)
   (2)  定期報告書
      マル1 記載要領については、4-2-91)マル1に準ずるものとする。
      マル2 金融監督庁への進達は、4-1-102)に準ずるものとする。

Back
メニューへ戻る