I 証券取引法及び金融先物取引法改正の概要

証券取引所等の株式会社化

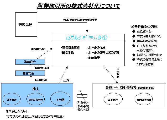
意思決定の迅速化、資金調達方法の多様化

多様なニーズへの対応、効率的で利便性の高いサービスの提供、国際的地位の向上

企業内容等の開示制度の電子化

投資家等の企業情報への容易かつ迅速なアクセスの確保

証券市場の活性化・効率化


(21世紀を展望した金融サービスに関する基盤整備の一環)

【証券取引所等の株式会社化】

.証券取引所及び金融先物取引所(以下「証券取引所等」という。)の組織形態に株式会社を導入する。

 証券取引所等の組織形態として、従来の会員組織に加え株式会社を認める。その際、株式会社が商法に基づき設立されるものであることに対応し、免許の仕組みを、証券取引所等の設立に対する免許から市場の開設に対する免許に変更する。


(改正

前)
金融再生委員会

──→

証券取引所等{会員組織}

設立の免許


(改正

後)
金融再生委員会

──→

証券取引所等{会員組織又は株式会社}
市場開設の免許

 


 なお、現在、会員組織形態の証券取引所等に適用されている定款等についての認可制度や、検査・監督上の処分等は、株式会社形態の証券取引所等に対しても適用する。

2.証券取引所等が公共的機能を適切に発揮できるよう、次の措置を講じる。

 (1) 株式会社形態の証券取引所等に適用されるもの

 (2

) 株式会社形態の証券取引所等にも従来の会員組織形態の証券取引所等にも共通に適用されるもの

.証券取引所の株式の自市場への上場等についての承認制を導入する。

 証券取引所又はその子会社が発行者である有価証券を、当該証券取引所がその開設する有価証券市場に上場しようとするときは、金融再生委員会の承認を受けなければならないこととする。(上場廃止についても同様。)



.会員組織から株式会社への組織変更に関する手続規定を整備する。

 組織変更計画書の総会での承認、会員への株式の割当て、組織変更の金融再生委員会による認可等所要の規定を設ける。

5.平成12年12月1日から施行する。

【企業内容等の開示制度の電子化】

.有価証券報告書等の開示書類の提出、受理という一連の手続等を電子化

 有価証券報告書等の提出等の手続について、オンラインにより行うことを認めることとし、書面による提出も認める一定の経過期間を設けた上で、平成16年6月1日以降原則義務化する。


 (注)



子化の実施時期
価証券報告書、半期報告書等
平成13年6月1日から実施。
(平成16年6月1日以降、原則義務化)

価証券届出書等
平成13年6月1日から平成14年6月1日までの間で政令で定める日から実施。
(平成16年6月1日以降、原則義務化)

量保有報告書等
平成14年6月1日から平成15年6月1日までの間で政令で定める日から実施。
(電子化は任意)


 オンラインにより提出等の手続が行われた有価証券報告書等は、財務局、証券取引所等においてモニター画面により公衆縦覧に供するほか、提出会社において同様に公衆縦覧に供することができることとする。


(注


)行政当局において、インターネットを通じた有価証券報告書等の情報提供も行う。



.目論見書等の交付等の電子化

 証券会社等が投資者に有価証券の発行者に係る事業内容等の情報を提供する目論見書等につき、オンラインによる交付等を認める。(平成13年6月1日から平成14年6月1日までの間で政令で定める日から実施する。)


証券取引所の株式会社化について

電子化後の開示関連事務の流れ(PDF形式)

金融先物取引所の株式会社化について


戻る

ホームページに戻る