ご注意下さい! 本ページでは金融庁発足以前のウェブサイト情報を掲載しています。
このため掲載内容は現在の制度と一部異なります。
現在の制度については必ず以下のリンク先よりご確認下さい。
//policy/payoff/index.html

預金保険制度の仕組み

 

〜預金者の保護を図る仕組み〜


目    

 ○ 預金保険制度の仕組み

 ○ 保険金の支払について

 ○ 預金等債権の買取りについて

 ○ 資金援助について

 ○ 預金保険の対象預金等

 ○ 預金保険の対象金融機関

 ○ 米国の破綻処理制度

 ○ 2001年3月までの特例措置

 

 


預金保険制度の仕組み


○ 目 的
 「預金保険制度」は、金融機関が破綻した場合に、預金者の保護を図ることによって信用秩序を維持することを目的としています。
 

○ 仕組み

 国内の金融機関が強制加入しており、預金をするとその預金には自動的に保険がかかります(預金保険法に規定されています)。保険料は、各金融機関が、預金量に応じて、毎年、預金保険機構に納付します。したがって、預金者は、特に手続をとる必要はありません。
 預金保険制度は、政府、日銀、民間金融機関の出資により設立された預金保険機構が運営しています。
aa.gif (4931 バイト)

○ 預金者保護の方法
 金融機関が破綻した場合の具体的な預金者保護の方法としては、(1)預金者への保険金の支払及び預金等債権の買取りと、(2)破綻金融機関の受皿となる金融機関が預金を引き継ぐ場合の救済金融機関への資金援助、の二通りがあります。

【保険金支払+預金等債権の買取り方式】
aa2.gif (4150 バイト)

【資金援助方式】
aa1.gif (12241 バイト)

「目次」に戻る


保険金の支払について


○ ペイオフとは
 本来は、金融機関が破綻した場合の預金者保護の方法の一つである、預金者への保険金の支払のことを、「ペイオフ」といいます。
 なお、この他に、預金の全額保護という現在の特例措置が終了して、預金のうち1000万円を超える部分が一部カットされることもあり得る、という意味で使われることがあります。
 

○ 保険金支払いの範囲

 預金保険の対象となる預金等については、1金融機関ごとに預金者1人当たり、元本1000万円までは、預金保険機構から保険金として支払われます。
 また、1000万円を超える部分利息預金保険の対象となっていない預金等については、破綻した金融機関の清算による配当に応じて支払われることになります。 (注)「預金等債権の買取りについて」参照。
 なお、保険金が支払われるまでの間、普通預金について20万円までの仮払金を支払うことができます。

【ある一つの支店に元本1300万円の預金がある場合】
bb.gif (17271 バイト)

【同一金融機関の複数の支店に預金がある場合】
bb.gif (17271 バイト)

「目次」に戻る


預金等債権の買取りについて

  
 預金のうち1000万円を超える元本と利息については、破綻した金融機関の清算による配当に応じて支払われることになりますが、通常、配当までには時間がかかることから、その部分をあらかじめ、預金保険機構が 概算払率(破産手続により弁済可能と見込まれる額を考慮して決定した率)で預金者から買い取ることにより支払うことができます(概算払いといいます)。

 なお後日、破産手続等により預金保険機構が回収した額が、回収等に要した費用を差し引いても、預金者に支払った概算払額を上回る場合には、その金額を預金者に追加して支払います(精算払いといいます)。


cc.gif (15371 バイト)

【破産手続等により回収した額が概算払額を上回る場合】

cc.gif (15371 バイト)

「目次」に戻る


資金援助について

 合併や営業譲渡により破綻金融機関の預金等を引き継ぐ救済金融機関に対し、預金保険機構が金銭の贈与や資金の貸付け、資産の買取りなどの援助を行うことができます(これを資金援助といいます)。

 なお、援助額は原則として、保険金支払に要すると見込まれる費用(ペイオフコスト)の範囲内とされており、これを超える資金援助を行うことはできません。


dd.gif (16627 バイト)

【預金及び貸付金の取扱い】

dd.gif (16627 バイト)

「目次」に戻る


預金保険の対象預金等

 預金保険制度の対象となる預金等は、預金保険制度に加入している金融機関(日本国内に本店のある銀行、信用金庫、信用組合、労働金庫)が取り扱っている金融商品のうち、次のものです。
  • 預金当座預金、普通預金、通知預金、納税準備預金、貯蓄預金、定期預金、別段預金
  • 定期積金
  • 掛金
  • 元本補てん契約のある金銭信託(貸付信託(ビッグ等)を含む)
  • 上記を用いた積立・財形商品
ee.gif (16228 バイト)

「目次」に戻る


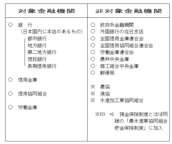
預金保険の対象金融機関

 預金保険制度に加入している金融機関は、日本国内に本店のある次の金融機関です。

 ・銀行(都市銀行、地方銀行、第二地方銀行、信託銀行、長期信用銀行)
 ・信用金庫
 ・信用協同組合
 ・労働金庫

ff.gif (13918 バイト)

「目次」に戻る


米国の破綻処理制度

 米国における破綻処理の方法としては、次のものがあります。
 このうちP&Aによる処理が最も多く採用されており、最近(1992年以降)の
保険金の支払の事例は全体の15%です。
 ○保険金の支払
   ※ 直接支払・・・・・ FDIC(連邦預金保険公社)から預金者に対して、保険金を直接支払う。
   ※ 預金移転・・・・・ FDICから、付保預金を見合いの資産(又は現金)ともに健全金融機関に移転。預金は健全金融機関から支払う。
 ○P&A(Purchase and Assumption:資産・負債の承継)
健全金融機関が破綻金融機関の資産の一部又は全部を買い取るとともに、預金を含む負債の全部又は一部を承継する。
   ※ 全預金P&A ・・・ 全ての預金を継承。
   ※ 付保預金P&A・・ 付保預金だけを継承し、それ以外の負債については、FDICが残余財産を換価・回収して清算配当を行う。
 ○ブリッジバンク ・・・ 受皿金融機関が決まらない場合、一時的に受皿として設立する。(存続期間2年以内)
 ○オープン・バンク・アシスタンス
自立再建や健全金融機関との合併、子会社化に対し資金援助する。
 

【P&Aによる破綻処理】

gg.gif (18482 バイト)

「目次」に戻る


2001年3月までの特例措置


○ 特別資金援助
 一般資金援助は、原則として、保険金支払に要すると見込まれる費用(ペイオフコスト)の範囲内とされており、これを超える資金援助を行うことはできません。

 これに対し、特別資金援助は、2001年3月末までの特例的措置として、金融再生委員会及び大蔵大臣が信用秩序の維持を図るため必要と認めたときは、預金保険機構は、破綻金融機関の受皿となる金融機関に対し、ペイオフコストを上回る資金援助(特別資金援助)を行うことができます。

 この特別資金援助が行われることにより、結果的に、保険金支払の対象外である金融債や外貨預金等の金融商品についても、全額保護されることになります。

 

○ 特別保険料

 金融機関は、特別資金援助等を行うための財源として、一般保険料とは別に、特別保険料を預金保険機構に払っています。

 なお、保険料率は、一般保険料が保険対象の預金残高の0.048%、特別保険料が同じく0.036%となっています。


hh.gif (16603 バイト)
 

〇 財政措置

 金融システムの安定化を図るために、以下のような財政措置がとられています。

(1) 預金全額保護のための特別資金援助のため・・・17兆円
        (交付国債7兆円、政府保証10兆円)
(2) 公的ブリッジバンク業務、特別公的管理銀行業務、整理回収機構の不良債権買取に係る業務のため・・・・・・・・・・・18兆円(政府保証)
(3) 資本増強業務のため・・・・・・・・・・・・・25兆円(政府保証)


hh1.gif (11087 バイト)

 


mofs.jpg (2127 バイト) 「目次」に戻る

「金融」一覧に戻る

ホームページに戻る